Projects
About Me
Resume
Cody Hebert
Projects
About Me
Resume
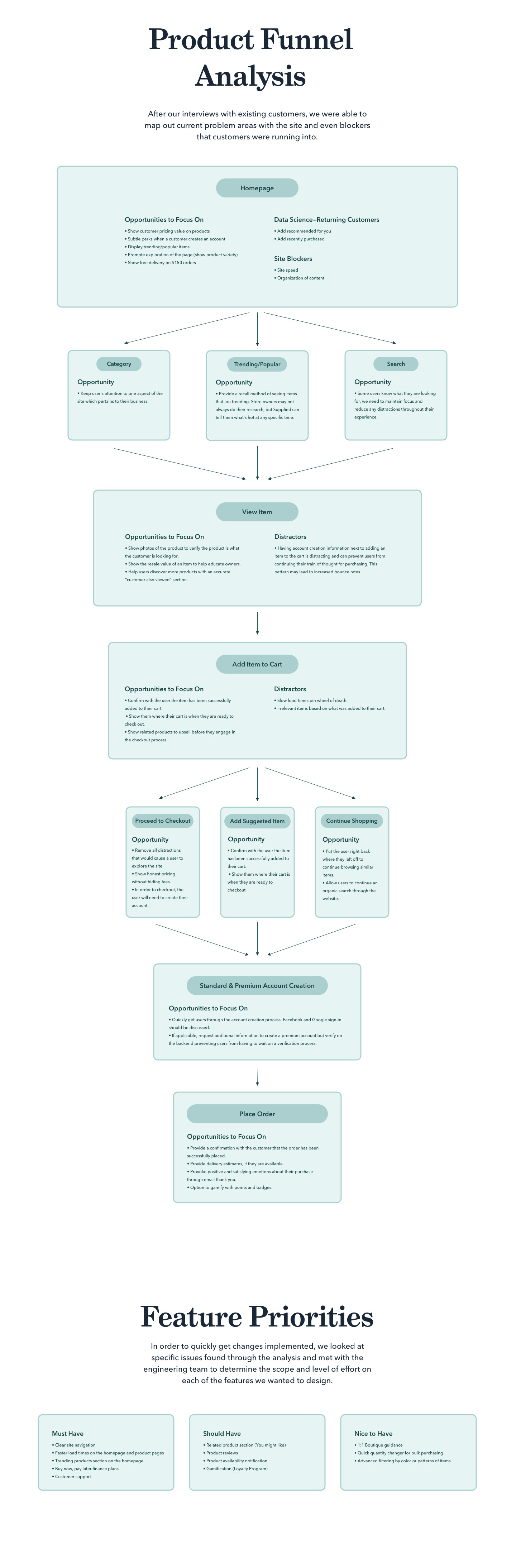
Supplied eCommerce Case Study
↑
Back to Top